
Tomás DomÃnguez MÃnguez
¿Cuándo era pequeño desarmaba sus juguetes electrónicos para ver qué tenÃan por dentro? ¿Ahora que es mayor le sigue gustando abrir todo aquello que se estropea con la esperanza de repararlo o, simplemente, por el placer de investigar cómo funcionaba? Está a un paso de conseguirlo porque para entender lo que hace ese amasijo de componentes y cables con los que están construidos solo es necesario tener unos conocimientos básicos de electrónica.
De manera formal, la electrónica se define como una rama de la fÃsica que se ocupa del comportamiento de los electrones y sus aplicaciones. Dicho comportamiento viene determinado por una serie de componentes que se combinan en circuitos con el fin de obtener los resultados deseados. Por eso, en Electrónica paso a paso se describen aquellos imprescindibles, como las resistencias, las bobinas y los condensadores, luego se avanza por el mundo de los semiconductores, en especial, los diodos y los transistores (tanto bipolares como JFET y MOSFET) para terminar haciendo una incursión en los circuitos integrados más populares.
Una vez diseñado un circuito, deberá probar su funcionamiento en la práctica. Por ese motivo, en Electrónica paso a paso también se exponen las herramientas, materiales y componentes imprescindibles en la construcción de prototipos. Además, aprenderá a usar un polÃmetro (tanto analógico como digital) e, incluso, un osciloscopio.
Sin embargo, puede que a la hora de construir un circuito le falte alguno de sus componentes (un determinado transistor o circuito integrado, una resistencia o un condensador de un valor concreto, etc.) y no quiera comprarlo hasta estar seguro de que el diseño es correcto. Para sortear este problema, en Electrónica paso a paso se introduce el uso de un simulador que le permita trabajar con todo tipo de elementos, cambiarlos o modificar sus valores durante la fase de diseño. Y, lo más importante, verá gráficamente de manera inmediata las formas de onda de las señales existentes en cualquier punto del circuito.
Una vez comprobado el correcto funcionamiento del circuito, tanto en un simulador como fÃsicamente, solo queda crear la placa de circuito impreso o PCB (Printed Circuit Board). Por esa razón, en Electrónica paso a paso se presenta una herramienta que le ayudará a establecer su forma y tamaño, distribuir los componentes en su superficie, dibujar las pistas de conexión e, incluso, añadir una capa serigráfica con imágenes o textos personalizados. Y si no sabe soldar, le perderá definitivamente el miedo.
El libro no presupone que tiene conocimientos de electricidad, por lo que en los primeros capÃtulos se introducen sus fundamentos fÃsicos, empezando por los conceptos de intensidad, voltaje y resistencia.
Intensidad, voltaje y resistencia
La corriente eléctrica es un término empleado habitualmente en la vida cotidiana. Cuando un enchufe no funciona se dice que no tiene corriente. Pero ¿qué es realmente la corriente eléctrica? Para contestar a esta pregunta, antes hay que saber que la materia está formada por átomos compuestos de un núcleo (en el que hay protones y neutrones), rodeado por una nube de electrones girando a su alrededor en un equilibrio de cargas.

Si a un material se le aplica una fuerza externa lo suficientemente grande para que pierda electrones, este equilibrio de cargas se rompe. A partir de ese momento, el material entra en un estado de excitación, en el que los átomos que han perdido electrones tratan de capturar los de sus vecinos para volver a una situación de equilibrio. Estos, a su vez, hacen lo mismo con los que están más próximos a ellos, lo que provoca una reacción en cadena cuyo resultado desencadena la corriente eléctrica.  El número de electrones que pasan por una sección del material conductor en un tiempo determinado es lo que define su intensidad, cuyo valor se mide en amperios (sÃmbolo A).
Cuando la fuerza externa que provoca este flujo de electrones es la generada por una baterÃa, la energÃa con la que se mueven los electrones hacia el polo positivo viene dada por su voltaje o diferencia de potencial, cuyo valor se mide en voltios (sÃmbolo V).
Pero no todos los materiales están formados de átomos que se dejan arrebatar sus electrones con la misma facilidad. En un extremo están los aislantes, que se resisten a que estos salgan de sus órbitas, como la madera, el vidrio o la cerámica. En el otro, los conductores permiten que los electrones fluyan libremente, como los metales y sus aleaciones (especialmente el cobre, usado comúnmente en el cableado eléctrico). Entre medias hay infinidad de materiales cuya oposición al paso de la corriente varÃa entre ambos extremos. A este respecto, la dificultad que muestra un material al paso de la corriente se conoce como resistencia eléctrica, cuyo valor se mide en ohmios (sÃmbolo Ω).
Una vez introducidos los fundamentos fÃsicos de la electricidad ya está en condiciones de entender lo que hacen los componentes más básicos, aquellos que están presentes en la mayorÃa de los circuitos electrónicos: las resistencias, los condensadores y las bobinas.
Resistencias, condensadores y bobinas
Tal como indica su nombre, la función de las resistencias es limitar la intensidad de la corriente entre dos puntos de un circuito. La siguiente imagen muestra el aspecto de cuatro de ellas (dos tienen un valor fijo y en las otras dos puede modificarse), asà como el sÃmbolo que las representa.

Las resistencias están en todas partes, hasta en los mandos de los joysticks, compuestos por dos resistencias variables situadas perpendicularmente en cada uno de los ejes de movimiento.

En Electrónica paso a paso sabrá cómo identificarlas, determinar su valor, comprender sus caracterÃsticas principales y, sobre todo, utilizarlas en sus propios circuitos.
A diferencia de las resistencias, que se oponen al paso de la corriente eléctrica, las bobinas y los condensadores la almacenan en forma de campo magnético o eléctrico, respectivamente. Esta nueva imagen muestra el aspecto de algunas de ellas y el sÃmbolo que las representa:

Aunque ambos componentes hacen lo mismo, su comportamiento es el contrario, ya que los condensadores se oponen al paso de la corriente continua (como el de una pila o una baterÃa), mientras que las bobinas lo hacen al de la corriente alterna (como la existente en los enchufes de las casas o la recibida a través de una antena).
Si bien un condensador no es más que dos placas metálicas enfrentadas a muy poca distancia o una bobina es un cable enrollado, no se fie de la sencillez de estos componentes porque son capaces de hacer cosas que no podrÃa ni imaginar. Por ejemplo, los transformadores con los que generalmente se reduce el voltaje de la red al de nuestros dispositivos no son más que dos bobinas que comparten un mismo núcleo magnético de hierro o acero. O lo que es más impactante, las ondas de radiofrecuencia nacen en un circuito formado por una bobina y un condensador conectados en paralelo. En Electrónica paso a paso descubrirá qué hay detrás de estas y otras muchas interesantes aplicaciones prácticas.
Diodos, transistores y circuitos integrados
Las resistencias, los condensadores y las bobinas entran dentro del grupo de los componentes pasivos porque solo pueden almacenar o disipar energÃa. En contraposición, los componentes activos son capaces de controlar el fujo de la corriente eléctrica, amplificándola o regulando su paso según la función para la que hayan sido fabricados. Se trata de los diodos, los transistores y los circuitos integrados.
Un diodo es un componente electrónico que solo permite que la corriente circule en un único sentido. En Electrónica paso a paso estudiará sus caracterÃsticas, los tipos existentes (rectificación, estabilización de tensión, generación de luz visible e infrarroja, etc.) y sus múltiples aplicaciones. En este sentido, se dedica un capÃtulo especÃfico a las fuentes de alimentación, responsables de convertir la corriente alterna de la red en la corriente continua requerida por cada circuito.
En esta imagen puede ver el aspecto de algunos y el sÃmbolo que los representa.

Por su parte, los transistores bipolares son componentes semiconductores capaces de regular un fujo de corriente mediante otra de control mucho menor. Al igual que en el caso de los diodos, en Electrónica paso a paso estudiará sus caracterÃsticas, su comportamiento, los tipos que hay y, sobre todo, a utilizarlos en sus propios circuitos, ya sean amplificadores (indispensables en cualquier equipo de imagen o sonido), conmutadores (base de la electrónica digital con la que trabajan los ordenadores) u osciladores (presentes en todas emisoras de radio), por poner solo algunos ejemplos.
Los transistores se representan con multitud de sÃmbolos según la tecnologÃa de construcción (BJT, JET, MOSFET). Al igual que los diodos, se fabrican con distintos tipos de encapsulados. En la siguiente imagen puede ver la apariencia y el sÃmbolo de algunos de ellos.

El último tipo de componentes que estudiará serán los circuitos integrados, y lo hará tomando como ejemplo dos de los más populares: el amplificador operacional LM741(aunque realizará también prácticas con el LM358) y el temporizador NE555.  En Electrónica paso a paso conocerá sus distintos modos de funcionamiento y algunas de sus aplicaciones prácticas, como la de encender una bombilla durante el tiempo necesario para subir o bajar una escalera, hacer sonar una sirena e, incluso, construir un piano electrónico.

Simulación de circuitos
Un simulador es una aplicación software que replica el comportamiento de un circuito electrónico a partir de modelos matemáticos de los componentes que lo conforman. Su uso trae consigo muchas ventajas, entre las que destacan:
- El diseño es más rápido, ya que no hay que construirlos materialmente.
- Cualquier modificación es inmediata, puesto que no hace falta sustituir fÃsicamente ningún elemento.
- Permite experimentar con componentes de los que no se dispone.
- Facilita la realización de medidas sin equipos de laboratorio.
Los simuladores disponen de un editor gráfico en el que se dibuja el esquema y un visor para ver los resultados de los distintos tipos de análisis que se pueden realizar.
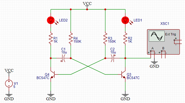
A modo de ejemplo, la siguiente imagen muestra un multivibrador astable dibujado con el editor de EasyEDA. Se trata de un sistema capaz de genera una onda cuadrada con la que se encienden dos ledes de forma intermitente una vez por segundo.

Lo que hay a la derecha de la imagen anterior es un osciloscopio. Sirve para comprobar si diseño es correcto, ya que muestra la señal existente en cualquiera punto del circuito (en el escenario planteado, la que enciende y apaga unos de los dos diodos, tal como aparece en esta otra imagen).

Una vez validado el diseño en un simulador, el siguiente paso es montarlo fÃsicamente.
Construcción de prototipos
Aunque las simulaciones permiten ver la intensidad o el voltaje en cualquier punto de un circuito, hasta que no lo construya fÃsicamente no podrá estar seguro de que funciona como esperaba.
Con este objetivo en mente, además de los componentes especÃficos que lo constituyen, siempre deberá tener a mano una protoboard y un buen número de cables Dupont. La protoboard es la columna vertebral de un prototipo, ya que es donde se insertan todos ellos. No en vano, su nombre proviene de la contracción de las palabras prototype y board (placa de prototipado).
Los hay de diferentes tipos y tamaños, uno de los cuales se puede ver a continuación.


En Electrónica paso a paso aprenderá a usarla con una o varias fuentes de voltaje (ya sea para uno o más circuitos independientes), que podrán ser una baterÃa o una pequeña fuente de alimentación como la mostrada a continuación.

Esta última ha sido la utilizada en el circuito multivibrador de ejemplo, que una vez montado quedarÃa asÃ:

Si algo no funciona, no le quedará más remedio que buscar el origen del problema. Por ese motivo, en Electrónica paso a paso se enseña a manejar un polÃmetro, tanto analógico como digital, con el que podrá medir corrientes, voltajes y resistencias. También aprenderá a comprobar el estado de diodos y transistores.

Adicionalmente, se formará en el uso de osciloscopios para observar las formas de onda en cualquier parte de un circuito (como en un simulador, pero de verdad). Aunque son equipos más caros que los polÃmetros, existen alternativas de menor coste, como los osciloscopios software, que solo disponen del hardware necesario para recoger las señales eléctricas y enviárselas por el puerto USB a un ordenador donde se ejecuta la aplicación encargada de visualizarlas.

En cualquier caso, los principios de funcionamiento descritos tanto para osciloscopios como para polÃmetros serán los mismos, independientemente del modelo y marca utilizados. Una vez probado el funcionamiento del circuito en un simulador y/o en un primer prototipo, el último paso será el diseño y construcción de la placa de circuito impreso
Diseño fÃsico y construcción de una placa de circuito impreso
Las placas de circuito impreso están formadas por una base rÃgida de material aislante (generalmente fibra de vidrio o resina epoxi) donde se graban las pistas de cobre. Originalmente, los componentes se situaban en una de las caras de la placa y las pistas en la otra. Posteriormente, con la llegada de componentes de montaje superficial (SMD) fue posible fabricar placas con pistas y componentes en ambas caras. Actualmente, muchos dispositivos tienen placas con más de dos capas (multicapa), que se distribuyen en diferentes niveles de profundidad dentro del mismo sustrato. Evidentemente, cuantas más capas tenga una placa, mayor será el número de conexiones que admita y, en consecuencia, la complejidad del circuito que puedan llegar a montar (las de los teléfonos móviles tienen hasta 16 capas).
En Electrónica paso a paso aprenderá a diseñar sus propias PCB. Para ello, utilizará la herramienta EasyEDA, con la que será capaz de distribuir los componentes del circuito en la superficie de la placa, trazar las pistas de cobre e, incluso, dibujar imágenes y textos personalizados.
La siguiente imagen muestra un posible diseño de la PCB correspondiente al multivibrador de ejemplo anterior:

Llegó el momento de convertir la PCB en una realidad tangible. Para ello, tiene dos alternativas: hacerla usted mismo o solicitarlo a un servicio profesional. Aunque en Electrónica paso a paso se explican los pasos a seguir en cada una de ellas, el objetivo principal será enseñarle a realizarla usted mismo. Por ese motivo, se dedica un amplio capÃtulo a:
- Crear los archivos PDF con las pistas de cobre y el serigrafiado que utilizará como plantillas.
- Transferir las imágenes de ambas plantillas a la placa.
- Perforar los orificios y soldar los componentes.
No solo se describirá el procedimiento a seguir, sino los materiales y herramientas más adecuados en cada paso. El resultado final le hará sentirse orgulloso de su trabajo

En resumen, Electrónica paso a paso abarca desde los principios básicos de la electrónica hasta la construcción de placas de circuito impreso. En esta obra, aprenderá a diseñar sus propios circuitos, a simular su comportamiento, a crear prototipos, a probar su funcionamiento con instrumentos de medida y, por último, a crear una PCB.
Aunque todos los capÃtulos se apoyan en circuitos de ejemplo orientados a facilitar el aprendizaje de los conceptos introducidos en cada uno de ellos, se intercalan secciones de carácter práctico en las que se desarrollan sistemas experimentales como, por ejemplo, un juego de luces o sonidos, un sistema de riego automático, un piano electrónico, una alarma contra incendios y hasta un detector de mentiras.
Espero que esta obra sirva para abrirle las puertas al maravilloso mundo de la electrónica.
